FreeCAD | Editable I-Beam Profile using a Python Script

FreeCAD | Editable I-Beam Profile using a Python Script

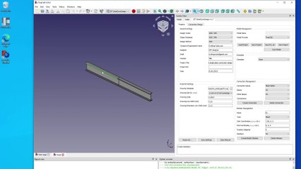
Visit the Link Below to get the Python script and learn more about how to design an I-Beam profilebr br ---------------------------------br br Learning to design an I-beam profile in FreeCAD using a Python script is fundamentally about transitioning from manual drawing to parametric automation, a critical skill in modern engineering.br br Parametric Flexibility and Speedbr An I-beam (or H-beam) is a precise structural element whose dimensions are constantly refined based on load calculations and industry standards. When you draw an I-beam manually in the FreeCAD Sketcher, altering a dimension requires tedious manual constraint editing, which can often break the sketch.br br Scripting flips this process entirely. You define the geometry—flange width, web height, and thickness—as variables in your Python code. Need to switch from an IPE 300 to a custom-designed section? You simply change the variable values and re-run the script. This parametric design capability allows for instantaneous, non-destructive iteration, saving days of manual effort across large projects.br br Automation and Standardizationbr Python allows for powerful mass automation. Instead of manually modeling every standard profile (e.g., European IPE, American W-beam, or Australian AS standard) one by one, a single script can iterate through a list of specifications. This allows you to automatically generate and save entire libraries of accurate, standardized components, making your modeling workflow efficient and standardized.br br Precision and Analysis Integrationbr By using the Python API, you ensure the geometry is perfectly accurate, driven by explicit mathematical inputs rather than mouse clicks. Crucially, the script acts as a powerful bridge between analysis and design. If you use Python for structural calculations (like calculating the required cross-sectional area or section modulus), that same script can directly feed the results into FreeCAD’s geometry commands, ensuring the final 3D model is perfectly tied to your engineering requirements.br br Mastering this skill transforms FreeCAD from a simple modeling tool into a professional, automated design engine.


User: The Savvy Engineer

Views: 14

Uploaded: 2025-10-27

Duration: 03:08